欢迎进入长沙市建筑装饰装修行业协会官网!

协会动态

所在位置:首页 > 协会动态 > 协会动态

关于转发《长沙市住宅室内装饰装修服务指南(试行)》发布,为市民家装安全与质量提供规范指引

2025-12-29 来源:原创 浏览量:988
  近日,长沙市住建局正式印发《长沙市住宅室内装饰装修服务指南(试行)》(以下简称《指南》),以规范住宅室内装饰装修活动,提升责任主体安全意识,保障人民群众生命财产安全。
  该《指南》自发布之日起试行,为期两年,旨在为长沙市限额以下住宅室内装饰装修工程提供一套清晰、实用、系统的服务与指导框架。
  《指南》由长沙市住建局组织,湖南大学主编,联合湖南湖大土木建筑工程检测有限公司、长沙市建筑装饰装修行业协会、长沙市房屋安全管理事务中心、长沙市房屋安全鉴定协会以及长沙鸿扬家庭装饰设计工程有限公司、湖南点石家居装饰集团有限公司、湖南金空间装饰工程有限公司共同参编完成,凝聚了行业专业智慧与实践经验。
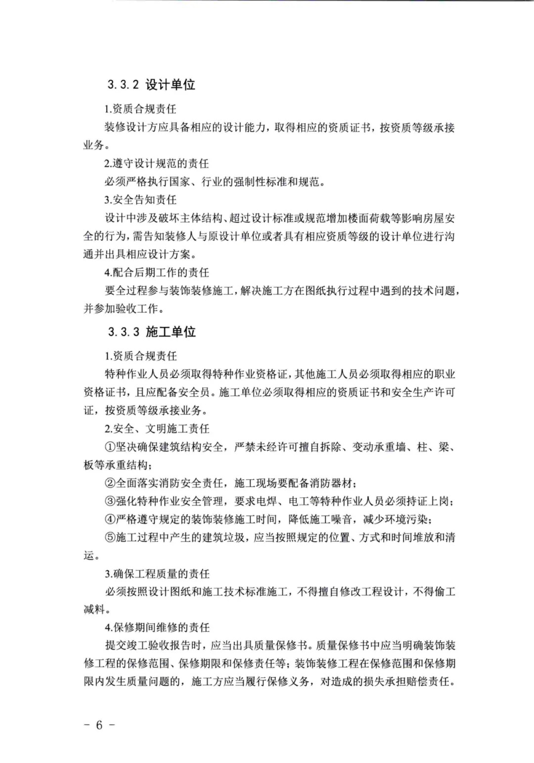
  《指南》内容全面覆盖住宅室内装饰装修的基本流程、安全责任、基本原则、验收注意事项及施工警示案例。其核心适用范围为长沙市辖区内投资额30万元以下或建筑面积300平方米以下、无需办理建筑工程施工许可证的住宅室内装饰装修工程。
  《指南》系统梳理了装饰装修活动的基本流程与各方安全责任。明确装修开工前,装修人须依法向物业服务企业或属地街道(乡镇)等房屋管理单位进行申报登记,签订管理服务协议,并提交包括装修方案、安全承诺书等必要材料。施工结束后,应在规定时间内告知管理单位完成情况,实现销号闭环管理。
  在安全责任划分上,《指南》详细阐述了装修人、设计单位、施工单位及房屋管理单位各自须承担的责任,突出强调了装修人选择合规设计施工方、不擅自变动主体结构,设计施工单位遵守规范、确保质量安全,以及管理单位加强巡查告知等关键义务。
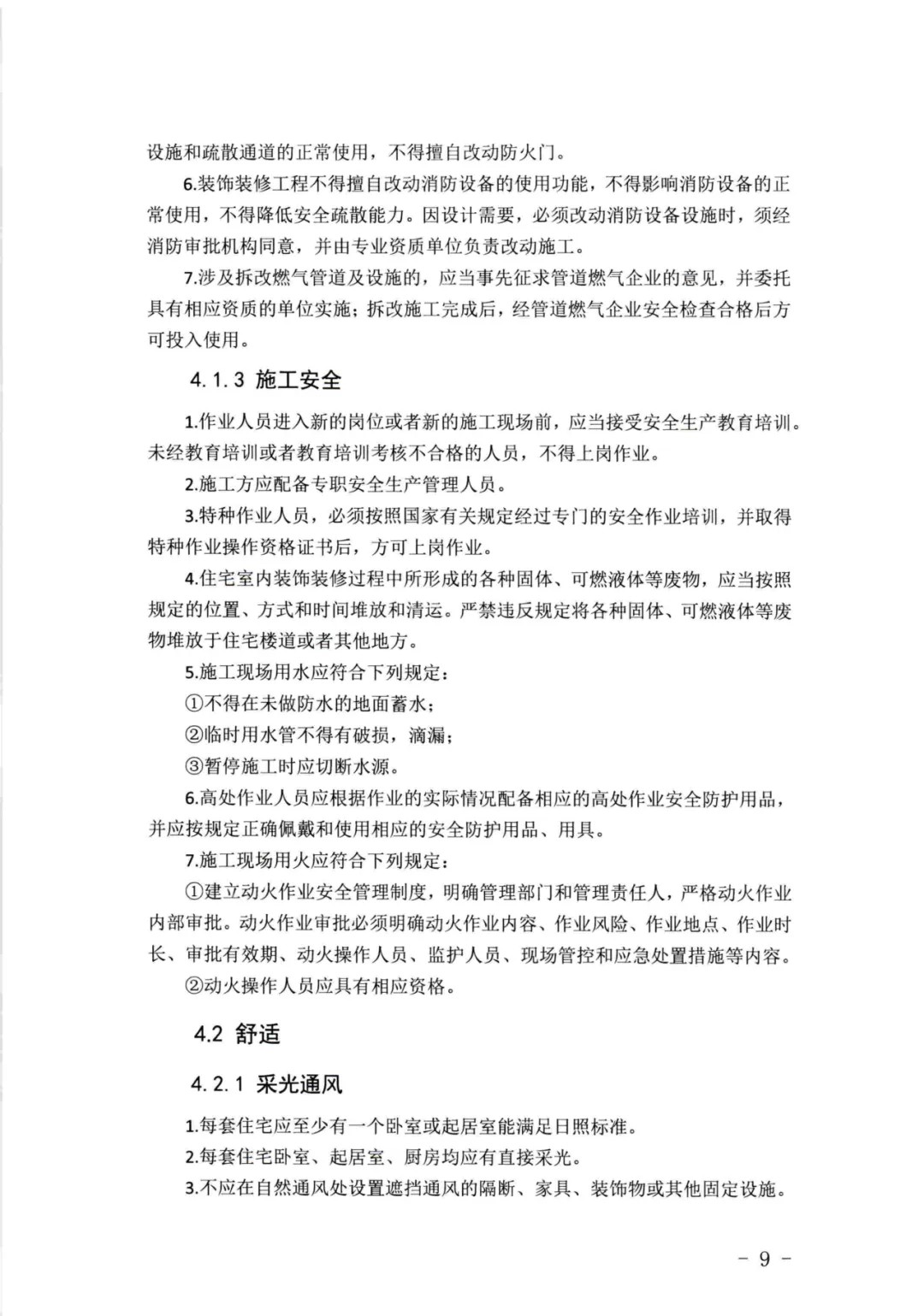
  在基本原则部分,《指南》将“安全”置于首位,从结构安全、消防安全、施工安全三个维度提出明确禁令与具体要求,严禁擅自变动建筑主体和承重结构、拆除飘窗、楼板违规开洞、损伤受力钢筋、扩大承重墙门窗尺寸、违规改动房间使用功能等危害房屋安全的行为,并对施工现场消防管理、作业人员资质、动火作业审批等作出严格规定。
  此外,《指南》还倡导在确保安全的基础上,兼顾装饰装修的舒适性、绿色环保与智能化发展方向。
  针对广大业主关注的验收环节,《指南》以表格形式归纳了水电、泥工、木工、安装等主要工种的验收注意事项与合格标准,提供了直观、可操作的检查方法参考,助力业主把控工程质量。
  为强化警示教育,《指南》结合国内发生的擅自变动承重结构导致整栋楼疏散、违规拆除飘窗被处罚、梁板开洞损伤钢筋等真实案例,图文并茂地解析问题危害,并援引相关法律法规条文,警示装修各方主体必须严守安全底线,否则可能面临法律制裁与经济处罚。
  长沙市住建局相关负责人表示,该《指南》的发布试行,是长沙加强城市房屋室内装饰装修安全管理、提升行业服务水平的一项重要举措,不仅为装修业主提供全程指引,也为设计、施工、管理单位明确技术规范,有助于从源头减少安全风险与质量纠纷,促进长沙市住宅装饰装修市场健康发展。
  长沙市住宅室内装饰装修服务指南(试行)
热门推荐
长沙市建筑装饰装修行业协会
移动端

扫码看移动端

Copyright © 2022 长沙市建筑装饰装修行业协会    地址:长沙市岳麓区岳麓大道158号盛大泽西城5栋3楼     营业执照查阅    网站地图    湘ICP备2022011173号-1 技术支持:竞网智赢

电话咨询

0731-82233110

协会公众号

协会公众号

协会公众号

协会小程序

协会小程序

协会小程序

返回顶部